小九体育 央企定位与分类将再行界说, 谁将酿成公益类?

通讯行业最具影响力自媒体

据悉《中央企业功能界定不断目的》(下称“目的”)有望在近期认真出台。这距离上一轮中央企业功能界定与分类事业的完成,还是以前了近十年。
一、央企功能与分类不是一成不变的
2015年《对于国有企业功能界定与分类的指点想法》将国有企业界定为贸易类和公益类。

2016年《对于完善中央企业功能分类考察的实行决议》进一步将中央企业分为贸易一类、贸易二类和公益类三类。其时,国务院国资委、财政部等多部委聚积发力,先后出台了《对于国有企业功能界定与分类的指点想法》及配套实行决议。到2017年底,国资委监管的76家中央企业完成了沿途子企业的分类事业,将央企分袂为贸易一类(王人备市集竞争)、贸易二类(膺惩行业要津鸿沟)和公益类(大家居品与服务)三大类。

贸易类国有企业以增强国有经济活力、放大国有本钱功能、杀青国有钞票保值升值为主要隘点,按照市集化要务实行贸易化运作,照章自强门庭开展分娩筹算行径,杀青以弱胜强、有序进退。其中,主业处于充分竞争行业和鸿沟的贸易类国有企业为贸易一类;主业处于相干国度安全、国民经济命根子的膺惩行业和要津鸿沟、主要承担紧要专项任务的贸易类国有企业为贸易二类。
公益类国有企业以保险民生、服务社会、提供大家居品和服务为主要隘点。如:中国国度铁路集团总公司(派兵把守的国企),中国储备粮不断集团有限公司(我们叫中储粮,各地都有)。
在2021年上半年,中央企业集团层面和子企业按照贸易一类、贸易二类和公益类三个类别,全面完成了功能界定与分类。

止境证实:这里不包括金融、文化等国有企业的分类。
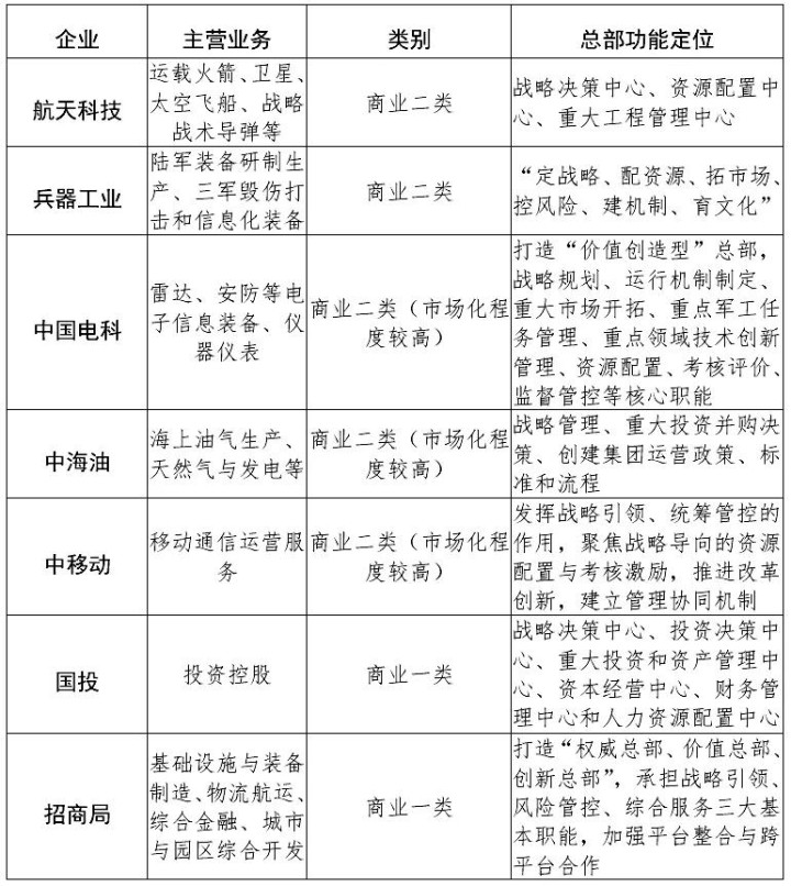
二、以运营商为例,看现时的央企分类更容易长入
经笔者考据,不管是从运营商的主业内容、市集竞争度、不断层任命不断等都应该包摄于贸易二类。这里就不在张开赘述,更为径直的把柄是下表,还是十分明确的将中国迁徙笃定为贸易二类(市集化进度较高):

业界也多半合计,三大运营商(中国迁徙、中国电信、中国联通)咫尺被归类为贸易二类国有企业。根据国务院国资委对中央企业的功能界定分类,贸易二类企业是指主业处于相干国度安全、国民经济命根子的膺惩行业和要津鸿沟、主要承担紧要专项任务的贸易类国有企业。三大运营商算作通讯行业的中枢企业,承担着保险国度通讯安全、鼓吹数字经济发展等膺惩事业,其业务具有策略性和基础性,因此被分袂为贸易二类。这一分类体现了其在国民经济中的膺惩地位和独特功能。

站在一个永久从事通讯事业的老通讯东说念主的角度看,运营商将来应划至公益类国企。比如,运营商提供的是基础通深信务,通讯包括语音和上网,相似于吃穿住行,是现在每个东说念主事业生活的必需品,况且随处随时离不开,比水、电、煤气对东说念主们的影响致使更大,是相干到民生的一项中枢服务,试思一下,宇宙还有比运营商更能径直服务于13亿中国东说念主的企业吗?
如果将运营商划为公益类,运营商将更好地服务于经济社会的发展,更好地服务于众人,三家运营商以后比拼的不是谁的营收多谁的利润多,而是谁的服务水平高,谁的社会欢快度高。
到底是公益类,照旧贸易类,这个对运营商来说十分膺惩。咫尺三大电信运营企业的定位不解确,或者说有些莫名,等于因为兼具公益性和贸易性。而从永远来看,职能分袂必须认知,让公益的归公益、贸易的归贸易,企业才能用心、全力参加筹算和创新行径,杀青合手续健康发展。
三、对央企的新定位新条件,势必激发央企分类创新
央国企的分类也不是一成不变的。《对于国有企业功能界定与分类的指点想法》终末一条文章:根据经济社会发展和国度策略需要,勾通企业不同发展阶段承担的任务和证实的作用,小九体育在线直播官网平台在保合手相对放心的基础上,当令对国有企业功能定位和类别进步履态调养。

距离上一轮央企功能分类(2016-2017年),还是以前了近十年。那一次,央企被分袂为贸易一类、贸易二类、公益类,措置了考察一刀切的问题。
但十年后,新的矛盾浮出水面:当一家军工央企既要保险国度安全,又要杀青国有钞票保值升值;当一家电信运营商既要承担多半网罗服务及提速降费的公益任务,又要参与市集化竞争——它的价值,到底该如何算?

更膺惩的是,分类不断的密致化进度已难以符合新业态的袒露。在这之前,谁能思到“数据钞票”“空域资源”会成为央企的中枢钞票?当央企运转涉足卫星互联网、工业母机、高端芯片等策略性新兴产业时,传统的以“贸易一类、二类”为主的粗线条分袂,显得有些力不从心。
2024年,党的二十届三中全会提倡“进一步认知不同类型国有企业功能定位”。这其实已明确要出台新的央企分类。
据悉,新的央企分类将让该赢利的企业斗胆去市集竞争,让该承担事业的企业心无旁骛地攻克难关。以前,央企的价值,主要看三样:营收鸿沟、利润总数、钞票总数,现在要引入加多值核算。庸俗说等于企业在分娩经由中新创造的价值。它不等于营收(营收包含中间参加的重叠揣度),也不等于利润(利润受本钱市集波动影响)。它更能反馈企业对宏不雅经济的本色孝顺。
最径直的是集团里面来往被严格“挤水分”。另外,根据新分类对于贸易二类企业(如军工、电网、石油石化),其在保险国度安全、严防产业链放心方面的“策略价值”,将被尝试量化体现;对于公益类企业(如大家交通、给水供热),其在大家服务供给方面的“社会效益”,也将被纳入核算视线,不再被视为企业财报上的“累赘”。贸易一类企业,看的是“单元加多值下的本钱陈述率”;贸易二类企业,看的是“在完成策略任务前提下的加多值创造才调”;公益类企业,看的则是“单元成本参加所产出的大家服务加多值”。
这意味着将央企的价值在三个方面再行界说:
第一层:策略价值,从隐形变显性。对于贸易二类企业(军工、电网、石油石化),新目的将把“功能价值”纳入核算体系。这意味着,那些短期不赢利但关乎民生国计的策略参加,不再是报表上的“减分项”,而是会悠扬为实确凿在的考察“加分项”。策略任务不再被视为拖累利润的累赘,而是被再行界说为创造中枢价值的元勋。
第二层:社会效益,从账面亏空变社会孝顺。对于公益类企业(大家交通、给水供热),它们的价值不再只是由利润表界说。一家地铁公司即使票价收入无法隐秘成本,但它为城市带来的减少拥挤、镌汰碳排放等弘大社会价值,将被看见和招供。
第三层:真不二价值,从里面虚胖变市集实瘦。新的加多值核算将严格剔除集团里面来往,耀眼层层流转虚增营收。那些永久依赖里面谈判来往、阑珊外部市集竞争力的僵尸子企业,将失去保护神,靠近果然的生涯压力
不管以后央企如何分袂分类,以前按照营收和利润总数来排行将成了历史,简略‘加多值率’和‘加多值组成’会成为新的排行中枢筹算。
你合计,在新的中央企业功能界定不断目的中,三大运营商会被定位公益照旧贸易类?
- END -小九体育
米兰体育官方网站
备案号: